Sign Language Recognition and Gesture Generation System
Sign Language Recognition and Gesture Generation System designed to bridge communication gaps between hearing-impaired and non-impaired individuals. Sign Character Recognition via MediaPipe landmarks with CNN+LSTM architecture, and a sign generator that converts text input into sign language visuals. Natural Language Processing techniques enhance prediction accuracy by providing contextual word suggestions. The system achieves over 90% accuracy in both recognition tasks and offers a user-friendly interface developed with Tkinter.
Objectives of Hand Gesture Recognition using OpenCV Python
- Develop a robust system for recognizing common gestures and sign language characters
- Create a text-to-sign generator for producing visual sign language from text input
- Implement natural language processing techniques to enhance prediction accuracy
- Achieve high accuracy (>90%) in both recognition modules
- Develop a user-friendly interface for seamless interaction
Real-Time Sign Language to text Conversion Using Python
Architecture Diagram for Sign Language Recognition:-

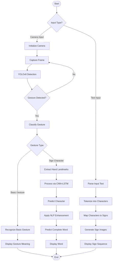
Flow Chart of Sign Language to Text Conversion

Software Requirements :-
- Coding Language : Python
- Implementation: Software Framework.
- Operating system : Windows 10 / 11.
- Graphical User Interface : Tkinter
Hardware Requirement:-
- Input Devices : Keyboard, Mouse.
- System : Pentium i3 Processor.
- Hard Disk : 500 GB.
- RAM : 4 GB.
☎️ Contact Us For More Queries:-
📲 Call/WhatsApp: +91-9460060699
🌎 Website: www.techieprojects.com
📺 Instagram: @pythonprojects_
💡 Checkout Related Projects:-
1. Android App:- Click Here
2. Java Projects:- Click Here
3. OpenCV Projects:- Click Here
4. Data Science Projects:- Click Here
5. Data Analytics Projects:- Click Here
5. Deep Learning Projects:- Click Here
6. Cyber Security Projects:- Click Here
7. Machine Learning Projects:- Click Here
8. Image Processing Projects:- Click Here
9. Web Development Projects:- Click Here
10. Game Development Projects:- Click Here
11. Artificial Intelligence Projects:- Click Here
12. Database Management System:- Click Here